007足球
ENGLISH
联系我们
007足球 信箱:007zuqiu.com
007足球 纪委信箱:
[email protected]
主页
007足球 概况
人才培养
学科建设
科学研究
师资队伍
国际交流
党群工作
学生工作
纪检之窗
专题专栏
当前位置:
主页
>
007足球 新闻
> 正文
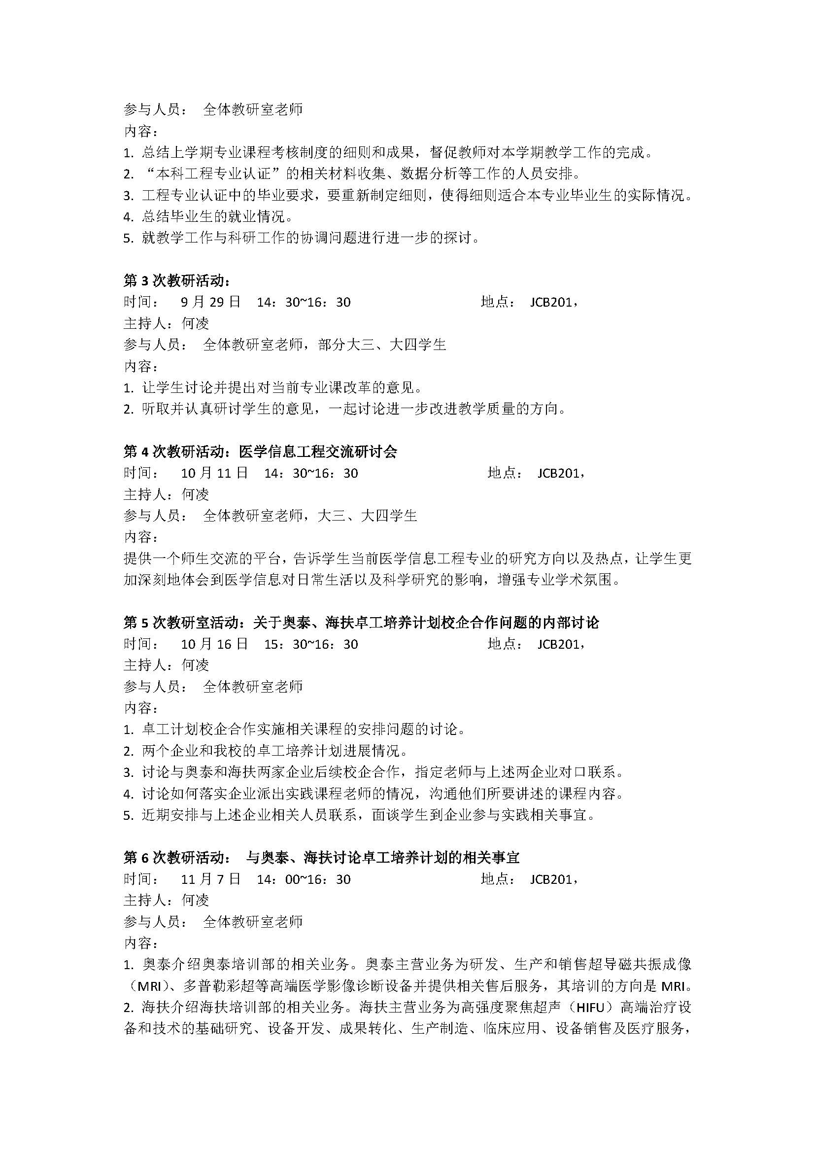
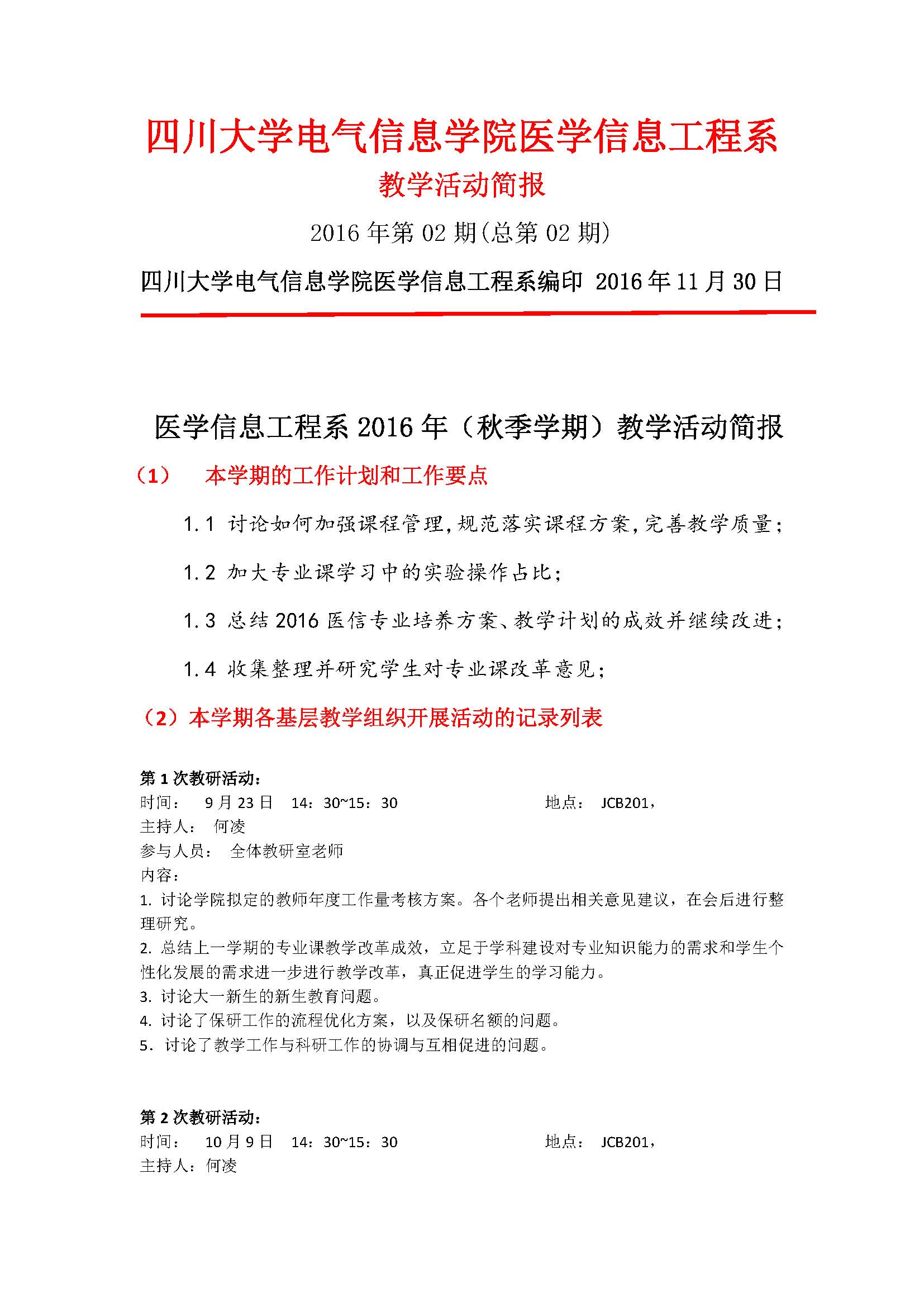
医学信息工程2016年(秋季学期)教学活动简报
日期:2016年12月08日 作者:超级管理员 来源: 点击:[]
电话:028-85405614
传真:028-85405614 邮编:610065
地址:四川大学望江校区基础教学大楼 A座二楼
Copyright©007足球-007即时比分
2017-2020 All Right Reserved
蜀ICP备05006382号